8bo体育

8bo体育 动态

推动成网融合 严控教育质量----8bo体育 积极探索成人学历教育在线教学新模式
2020-03-28

针对疫情给成人学历教学工作带来的挑战,8bo体育 根据学校的整体工作部署,积极转“危”为“机”,以8bo体育 成人学历教育优秀的专任师资教学团队和成熟的网络教育在线资源平台为基础,积极将此次疫情的挑战转化为推进成人学历教育混合教学改革、成网深度融合发展的契机,推动成人学历教育在线教学模式,保障“停课不停教不停学”的顺利实施。

一、提前谋划、积极筹备,保障按时在线开课

面对突发的新冠疫情,如何在疫情防控的同时保证五个不同专业、多个不同年级和不同专业层次的近3000名成人学历教育学生“停课不停学”,保障每周44门课程、138个面授课堂“停课不停教”,成为8bo体育 必须提前谋划布局的重要工作。

为保证疫情防控期间“停课不停教不停学”的顺利实施,8bo体育 在寒假期间即通过在线办公方式,积极组织成教部教学教务管理人员提早研究和部署延期开学期间各项教学工作安排方案,与8bo体育 网教部一起探讨成人学历教育面授课程“停课不停教不停学”的在线教学模式,并通过教研室主任广泛征求教师关于开设在线直播、录播课程的可能性、需要的相应支持和意见建议等。

在相关部门和人员的通力配合下,成教部完成了在线课程平台的前期数据部署,包括在线课程数据、教师信息、学生信息、教师端、学生端的登录编码等,做好在线课程平台的相关准备工作。成教部和网教部联手共同向教师和学生提供了在线教学指导手册教师版和学生版,组织技术人员对教师进行在线教学、在线备课、在线批改作业及测试等技术技能的专门培训,为教师提供在线教学的各种技术支持服务。8bo体育 同时向教职工和学生发布了《成人学历教育2020年春季学期教学管理工作安排》,对任课教师在线教学内容、网络教学时长、在线答疑时长等做出了明确的规定。

经过寒假期间的精心筹划,8bo体育 成教学历教育所有的面授课程和课堂均在20202月如期实现了在线教学,为“停课不停教不停学”打下了坚实的基础。

二、以生为本、质量中心,注重在线学习实效

8bo体育 在推进疫情期间“停课不停教不停学”过程中,坚持贯彻以生为本、质量中心、注重实效的原则。8bo体育 要求教师提供的在线教学资源要做到时间充足、内容饱满、讲解清晰、安排合理,保证学生获得与面授相当的感受;要求成教部全体班主任通过QQ群和微信群及时将8bo体育 教学安排传达给学生,对于学生的各种问题及时进行反馈,做好学生管理与服务工作。

为切实了解和掌握学生在线学习的感受和效果,在在线教学进行一个月的时候,8bo体育 制定了专门的《关于成人学历在线教学的调查问卷》,通过问卷星网上调查的方式展开学生调研,在短短的两天时间内收到有效问卷1551份,超过一半的学生参与了问卷调查。通过对结果的分析发现,有接近88.59%的学生对本学期的在线学习是满意的,并希望能够在疫情期间继续采用在线学习。

成人学历在线教学调查问卷和结果(部分)


8bo体育


很多同学还针对8bo体育 的在线教学写出了自己的切身感受,对在线教学三种讲课形式的优缺点、个人学习效果、面授与网络在线的对比、遇到的问题进行了分析,提供很多非常好的意见建议,为8bo体育 下一步在线教学的进一步改进提供了参考依据和思路。

学生在线学习感受和意见建议(部分)

8bo体育


通过老师们提前在线提供的学习资料,同学们能够自主的进行课程知识的预习,在在线课堂上老师可以通过多种媒体手段提供更加丰富的教学内容,提供更加切合工作实际的案例分析,同学们在课堂上与老师间的互动更加的频繁,探讨的问题更加的深入。因为在线学习还可以不断的回放授课内容,课程的难点和重点可以反复学习,而且老师们会在在线答疑时间进行更加详细的讲解,不少同学都做了极其详细的笔记,表示通过在线学习更加有利于知识的理解和掌握,学习的效果很好。

在线教学师生互动和学生笔记(部分)

8bo体育

三、恪尽教职、育人先行,积极探索教学创新

所有面授课全部实行在线教学对于习惯了课堂面授的8bo体育 成教教师是极大的挑战,教学环境改变、教师角色不同、平台技术陌生等等这些都是摆在老师们面前的难题,但所有的教师都没有退缩,在8bo体育 调研在线教学可行性时一致认为保障“听课不停教”是每个教师的职责。在在线课程开课的准备期,老师们积极应对挑战,不断适应技术要求,积极掌握在线教学技术,制定课程教学计划,确定教学方案,设计准备课件和学习资料并按进度要求采用直播、录播等多种方式向学生推送,并针对学生学习过程中的重难点问题和共性问题提供在线答疑。有的老师为了准备在线课程的内容经常忙到深夜,有的老师因疫情滞留海外,但仍然努力克服时差准时为学生提供在线课程和在线答疑。

教师们在录播和直播教学中(部分)



8bo体育


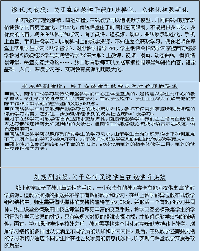
在逐步适应在线教学的同时,8bo体育 不少专任教师开始反思和探索在线教学模式对于成人学历教育教学改革和创新的意义,如何提升教师在线教学能力和如何提升学生在线学习实效等。

                          教师关于在线教学的思考(部分)

8bo体育


8bo体育 成人学历教育在线课程仍在“进行时”。8bo体育 会根据前期在线教学的实际效果,综合老师学生们的合理化意见建议,进一步改进在线教学技术支撑能力,提升在线教学质量要求,激发教师教学创新活力,确保为成教学历教育学生提供更高水平的在线课程。8bo体育 也将不断探索成人学历教育教学模式改进的方法和路径,持续推进成网融合、产教融合、科教融合“三融合”育人体系,打造具有人民大学特色的高水平、高质量成人学历教育。